婚假、丧假都变了?人社部:调整放假天数、范围,注意这4个重点
发布时间:2025-11-17 丨 阅读次数:

  最近有伙伴吐槽,在公司请丧假太麻烦了,外公去世向公司请丧假,结果没有批下来,最后还是请事假回去的。


  这样的事不是孤例,之前就曾有此类事情发生,还上了热搜,具体内容为#爷爷过世请不出丧假小伙遭亲戚埋怨#的话题。

  



  事情是这样的,浙江网友小李在网上吐槽,外地的爷爷过世想请丧假回去奔丧,却被单位告知爷爷奶奶和外公外婆去世不能请丧假,只能请年假或事假。


  这合理吗?一直以来,很多人都不太搞得清楚婚丧假的法律规定。


  今天,来跟大家讲讲婚假、丧假。


  劳动法中关于婚假、丧假的法律规定


  根据《国家劳动总局、财政部关于国营企业职工请婚丧假和路程假问题的通知([80]劳总薪字29号)》规定:


  职工本人结婚或职工的直系亲属(父母、配偶和子女) 死亡时, 可以根据具体情况,由本单位行政领导批准,酌情给予一至三天的婚丧假。


  职工结婚时双方不在一地工作的;职工在外地的直系亲属死亡时需要职工本人去外地料理丧事的,都可以根据路程远近,另给予路程假。


  在批准的婚丧假和路程假期间,职工的工资照发,途中的车船费等,全部由职工自理。


  关于婚假这几点要注意


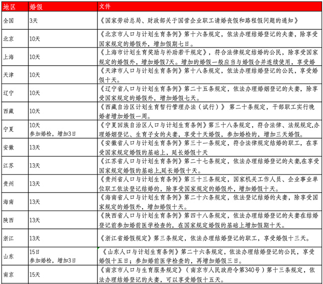
  现目国家法定规定的婚假是3天,但是各地在不同的基础上适当延长了婚假天数,其中黑龙江、河南、陕西、宁夏等地若主动参加婚检,可以获得额外的婚假“奖励”。

  




  关于婚假工资的计算,不少企业对婚假的时间和婚假的工资支付有自己的“规定”,但就法律规定而言,用人单位可以制定本单位的规章制度,但是各个单位的规章制度必须符合国家或地区的法律法规和规章。


  就婚假的有效期而言,我国法律并没有对婚假的有效期做出明确的规定。一般来说,不同的公司会有不同的规章制度来约定婚假的有效期。


  对于公司来说,一般规定员工一年或是半年之内必须休完婚假,否则视为自动放弃该福利。


  补充:


  很多人在询问二婚婚假的规定,再婚者与初婚者一样,均应享受婚假待遇。根据我国的相关规定,职工享受3天的婚假。


  对于再婚者的婚假问题,劳动和社会保障部门曾有明确答复,即“根据《中华人民共和国婚姻法》和国家有关职工婚假的规定精神,再婚者与初婚者的法律地位相同,用人单位对再婚职工应当参照国家有关规定,给予同初婚职工一样的婚假待遇”。


  员工丧假应该怎么休?


  相对于婚假,大家对丧假的认知会相对而言更加局限一点,其中针对员工近亲属亡故,用人单位能否不准假奔丧呢?职工未经许可奔丧,用人单位能否认定员工旷工甚至解除劳动合同呢?


  根据《工资支付暂行规定》规定,劳动者依法享受年休假、探亲假、婚假、丧假期间,用人单位应按劳动合同规定的标准支付劳动者工资。


  就国家层面上对于丧假的适用范围目前仅有《关于国营企业职工请婚丧假和路程假问题的通知》【(80)劳总薪字29号】可以参考。该文件规定,职工本人结婚或职工的直系亲属(父母、配偶和子女)死亡时,可以根据具体情况,由本单位行政领导批准,酌情给予一至三天的婚丧假。


  其中部分省市发布文件,适度扩大了使用丧假的亲属范围,如原上海市劳动局、上海市人事局、上海市财政局《关于职工的岳父母或公婆等亲属死亡后可给予请丧假问题的通知》(沪劳资发〔87〕130号):

  职工的岳父母或公婆死亡后,需要职工料理丧事的,由本单位行政领导批准,可给予一至三天的丧假。


  对于上述人员以外亲属,比如外公、外婆、爷爷、奶奶等的丧事,在实践中,大多会根据本单位的规章制度处理,安排职工休丧假或是带薪年休假、事假。


  婚丧假能延长时间吗?


  有小伙伴觉得时间太短了,想了解下婚假、丧假是否可以延长些时间呢?


  对此,国家人社部曾专门有过回复。


  您提出的关于出台涵盖所有企业职工请婚丧假相关规定并适当调整丧假范围、延长丧假时间的建议收悉,现答复如下。


  我国婚丧假规定最早见于1959年原劳动部《对企业单位工人、职员加班加点、事假、病假和停工期间工资待遇的意见》(〔59〕中劳薪字第67号),其中规定“为了照顾我国旧有习惯,不论工人职员请婚丧假在三个工作日以内的,工资照发;超过三个工作日以上的其超过的天数,不发给工资”。


  1980年,原国家劳动总局和财政部《关于国营企业职工请婚丧假和路程假问题的通知》(〔80〕劳总薪字29号)进一步规定“职工本人结婚或职工的直系亲属(父母、配偶和子女)死亡时,可以根据具体情况,由本单位行政领导批准,酌情给予1至3天的婚丧假;职工结婚时双方不在一地工作的,职工在外地的直系亲属死亡时需要职工本人去外地料理丧事的,都可以根据路程远近,另给予路程假;在批准的婚丧假和路程假期间,职工的工资照发。途中的车船费等,全部由职工自理。”


  1994年颁布的劳动法第五十一条规定“劳动者在法定休假日和婚丧假期间以及依法参加社会活动期间,用人单位应当依法支付工资。”目前,我国劳动者除每年享有115天的休息日和节假日外,还可以享受5—15天的带薪年休假。实践中,不少职工结合现行休息日、节假日及带薪年休假等假期筹办婚事、照顾关怀亲属。


  但正如您所说,随着经济社会的发展变化,在丧假和路程假的贯彻落实中确实出现了一些新情况新问题,给职工特别是岳父母或公婆治丧带来了一定的实际困难。您提出的出台涵盖所有企业职工的婚丧假法律规定、增加丧假天数等建议,有利于缓解处理亲属丧事的压力,对于尊重传统文化、促进家庭和谐与社会和谐具有现实意义。


  目前,我们正在研究婚假和丧事假制度调整意见,主要考虑从以下四个方面予以明确。


  一是明确婚丧假适用主体范围。按照公平的法律原则,明确各类企业主体都应平等履行相应义务。


  二是明确婚丧假天数标准。对婚假和丧假的天数统一予以调整,并统筹考虑企业生产经营成本。


  三是明确相关法律责任。对未依法落实规定的企业,明确法律责任。


  四是明确丧假职工的直系亲属覆盖范围。下一步,我们将充分考虑您的建议,继续深入研究论证,广泛听取各方面意见,积极配合立法机关制定出台意见。感谢您对人力资源和社会保障工作的理解和支持。


关于我们
仁本简介
企业文化
仁本优势
发展历程
资质与荣誉
解决方案
劳务外包派遣
人事外包
临时工短派
灵活用工
薪酬服务
劳动法律服务
产业园运营
新闻资讯
公司新闻
行业动态
政策新闻
杭州仁本人力资源公司
地址:杭州市钱塘区2号大街515号智慧谷15F
电话:0571-86715911
邮箱business@hzhuman.com
仁本各地分支机构
浙江 杭州/宁波/湖州 安微 芜湖/宣城 天津 重庆 江西
微信公众号
版权所有:杭州仁本人力资源公司  CopyRight 2006-2026 (C) All Rights Reserved   浙ICP备06041646号-1